凌特电子·4率无忧品质保障
20年行业经验 | 专注语音IC、语音模块、音乐贺卡机芯研发生产

保障量产及品质合格率保障量产及品质合格率
每一颗IC都经历48道生产工序,11道QC工艺,保障量产品质合格率

货期准时率货期准时率
每一张订单凌特电子都有智能化排单安排,严格把控每一道生产环节工期,把控客户的交货期

客户返单率客户返单率
20年累计与10000多家客户合作,有5000+品牌合作两次以上

样品开发率样品开发率
20年针对市场及客户需求,积累上万款样品
凌特电子·产品直通车
多品类,好音质,寿命长,可提供高标准按需定制产品
3重关卡·“语”众不同
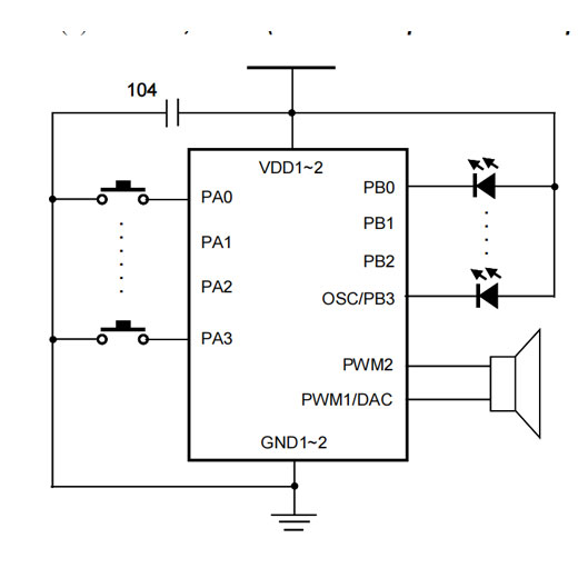
量身定制小家电、智能锁、安防、监控等行业语音方案

4类功能测试
高低温老化测试
全自动烧写测试
芯片静电放电测试
EFT快速电脉冲群测试
5种功能验证
基本功能验证
设计结构验证
环境验证
后端综合验证
电气性能验证
3项品质检验
IQC来料检验
IPQC生产过程抽检
QA出货检验凌特电子·非标定制语音IC
1天评估 · 3天交样品 · 15天可量产1个工作日免费制作语音点击定制
凌特电子·方案设计
我们以高品质”芯“为您不断创造更高价值
凌特电子·企业故事
专注语音IC研发生产定制,为电子锁、小家电、安防、监控等各行业提供高品质产品
凌特电子
扫码添加微信

公司地址:
热线电话:
手机号码:
联系邮箱:
扫一扫加微信