24小时服务热线:
13606941358
网站首页
成熟案例
FLASH 语音芯
MASK语音芯片
OTP语音芯片
MCU芯片资料
关于我们
联系我们
产品中心
PRODUCT
FLASH 语音芯
MASK语音芯片
OTP语音芯片
MCU芯片资料
推荐产品
NY5A_v1.3(MASK语音)
NY5Q_v1.1
NY8BM72A_v1.2
NY8BE62D_v1.0_SC
芯片视界
文字转语音芯片引领智能化生活的新潮流
如何选择适合你的门铃语音IC?
门铃语音IC助力智慧社区建设:案例与前景
NX11FS2x_v1.3
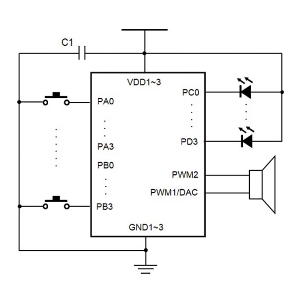
NX11FS2x 是基於 32 位元 MCU 的高品質 Speech/MIDI 系統單晶片處理器,特別設計用來處理數位語音相關的 功能。NX11FS2x 源自 NX1 OTP 系列, 其在 Speech/MIDI 播放的各類應用,早已廣為業界所採用。NX11FS2x 為新一代的 EF (Embedded Flash,嵌入式快閃記憶體) 系列,用來彌補一次性燒錄 OTP 之不足,並且將 ICE 偵 錯功能
共1条 当前1/1页
首页
前一页
1
后一页
尾页
扫码添加微信
网站首页
/
关于我们
/
联系我们
/
Copyright © 2018-2020 厦门市凌特电子科技有限公司 All Rights Reserved.
闽ICP备2022013261号-1
公司地址:
福建省厦门市湖里区悦华路155号605室之一
热线电话:
13606941358
手机号码:
13606941358
联系邮箱:
215120885@qq.com
扫一扫加微信
友情链接:
百度
|
QQ在线咨询